热线电话:15725191230
欢迎来到沂水人才网-沂水大众劳务有限公司! 手机版 订阅
您当前的位置:首页 > 职场资讯 > 办事指南

官宣!临沂五区九县政务服务中心“不打烊”

来源:沂水人才网-沂水大众劳务有限公司 时间:2022-01-14 作者:沂水人才网-沂水大众劳务有限公司 浏览量:

自今日起

临沂五区九县的政务服务中心

全部开放双休日、节假日服务


图片


图片

兰山区

图片

为满足市场主体和群众办事需求,深入推进政务服务便民化,进一步提升政务服务效能,持续优化营商环境,自1月8日起,兰山区政务服务中心开放双休日、节假日服务。届时,群众可根据需要办理相关业务。

图片
图片
图片
图片


开放时间



周六、周日及节假日期间09:00-11:30,14:00-16:00;除夕至正月初二不统一开放,仅接受预约服务。




服务方式



1.现场办理:企业群众可在双休日、节假日开放时间内直接到指定窗口办理。


2.预约办理:企业群众提前1天预约办事时间,办事窗口按约定时间提供服务。


3.线上办理:对具备线上办理条件的事项,可以线上办理。


温馨提示:办理企业职工参保登记、灵活就业人员失业登记、新建商品房(一手房)登记涉税业务、新建商品房(一手房)不动产登记等业务需提前预约。




服务电话



8186978



图片


图片

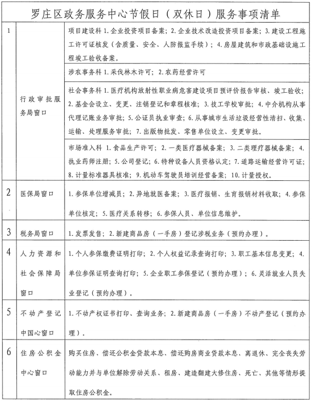
罗庄区

图片

为满足市场主体和群众办事需求,深入推进政务服务便民化,进一步提升政务服务效能,持续优化营商环境,根据市行政审批服务局通知要求,自1月8日起,区级政务服务中心实行双休日、节假日服务。届时,群众可以根据需要办理相关业务。

图片
图片
图片
图片


开放时间



周六、周日及节假日期间09:00-16:00;除夕至正月初二不统一开放,仅接受预约服务。




服务方式



1.现场办理:企业群众可在双休日、节假日开放时间内直接到指定窗口办理。


2.预约办理:企业群众提前1天预约办事时间,办事窗口按约定时间提供服务。


3.远程办理:对具备线上办理条件的事项,可以线上办理;政务服务中心通过电话、网络、视频等方式,提供远程咨询、指导、帮办等服务。


图片

图片


图片

河东区

图片

为满足市场主体和群众办事需求,深入推进政务服务便民化,进一步提升政务服务效能,持续优化营商环境,自1月8日起,河东区政务服务中心开放双休日、节假日服务。届时,群众可根据需要办理相关业务。

图片
图片
图片
图片
分享到:

  • 客服热线/传真:15725191230
  • 客服QQ:
  • 手机:15725191230
  • 地址:沂水县许家湖镇天目山路7号
事务代理
公司介绍
网站开发
高新认定
工商注册
环评服务
知识产权
视频拍摄
安全托管
联系我们
手机网站
扫一扫关注